首页
伟星水生态
家装用户
家装系统
伟星管
伟星净水
伟星采暖
伟星厨卫
咖乐防水
工程用户
工程管道
工程案例
星管家服务
服务介绍
管路图下载
预约服务
服务地区
真伪查询
咨询服务
资讯中心
伟星发布
荣誉新闻
行业动态
团队活动
水管课堂
视频专区
投资者关系
公司治理
公司公告
股票信息
投资者互动
投资者活动
关于伟星
伟星实力
VASEN品牌
文化理念
发展大事记
人力资源
经销商服务
经销批发商城
旗舰店形象
加盟申请
联系我们
销售网点查询
联系方式
在线咨询
友情链接
伟星集团
浙江可瑞楼宇
KALE咖乐
天猫旗舰店
京东旗舰店
EN
快速链接
星管家服务介绍
人才招聘
产品中心
新闻资讯
伟星管
真伪查询
管路图下载
KALE咖乐
星管家
管路图
4006289289
当前位置:
首页
> 资讯中心
伟星发布
荣誉新闻
行业动态
水管讲堂
团队文化
我在伟星
视频专区
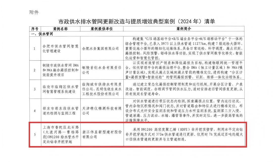
喜报丨伟星新材入选住建部 《市政供水排水管网更新改造与提质增效典型案例集》
2025-05-30
返回列表
上一条:
喜报丨全省首批!伟星集团旗下三家公司获评浙江省先进级智能工厂(第一批)
下一条:
喜报丨伟星厨下暗装排水系统斩获红鼎创新大赛奖项
您可能需要
了解星管家服务
查看详情
销售公司查询
查看详情
在线客服
查看详情
招聘岗位
查看详情
家装体验系统
查看详情